6. Sustaining the Project

Description

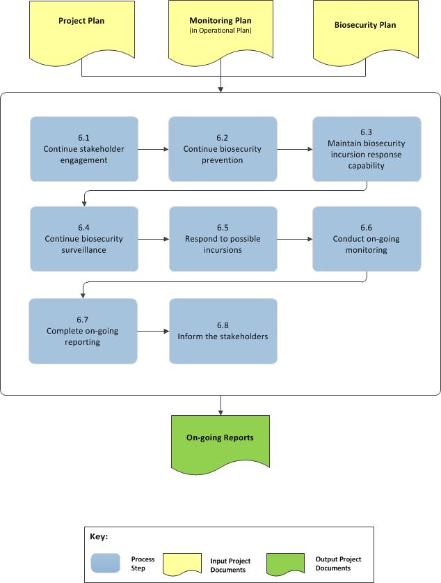
Following the Biosecurity plan is necessary to protect the site from re-invasion by the target species and invasion by new species. This will sustain the benefits of the invasive plant management operation(s).
Monitoring data is also collected so that you can demonstrate the positive outcomes from managing the target species.
NOTE: many invasive plant management projects are ongoing control projects and may never reach this Stage.
 

Before you begin

You will need to have:
  • Completed all operations necessary for the project: Project Plan (Stage 3), Operational Plan, Biosecurity Plan, Monitoring Plan and Evaluation and Reporting Plan (Stage 4) Operational Review, Project Review (Stage 5)
  • Read the following Sustaining the Project Stage Overview
  • Consulted with the local community and other stakeholders on the project
 
The following documents will be helpful
  • Guideline for Monitoring
  • Guideline for Evaluation & Reporting
  • Guideline for Biosecurity
  • Guideline for Stakeholder Engagement
Sustaining the Project Stage1 8 7 6 5 4 3 2 1