Site Map
Contact Us
FAQ
Terms of use
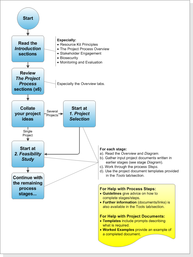
Introduction
Benefits of Eradication
About the Resource Kit
Resource Kit Principles
The Project Process Overview
Stakeholder Engagement
Biosecurity
Monitoring and Evaluation
Acknowledgements
References
The Project Process Stages
1. Project Selection
2. Feasibility Study
3. Project Design
4. Operational Planning
5. Implementation
6. Sustaining the Project
Tools
Templates
Guidelines
Further Information
Glossary
Download the Kit
About the Resource Kit
How to use the Resource Kit
What is in the Resource Kit?