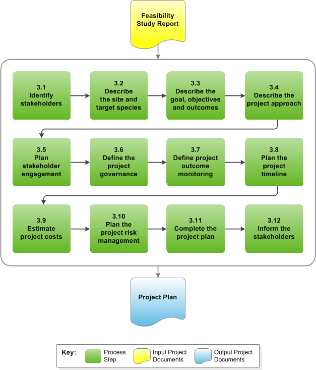
3. Project Design
Description
The Project Design Stage is when the project manager plans how to manage the project. This is recorded in the Project Plan.
Before You Begin
You will need:
- The Feasibility Study Report
- To have read the Resource Kit - Project Design Stage Overview
- To have read the Resource Kit - Guidelines for Project Managers
