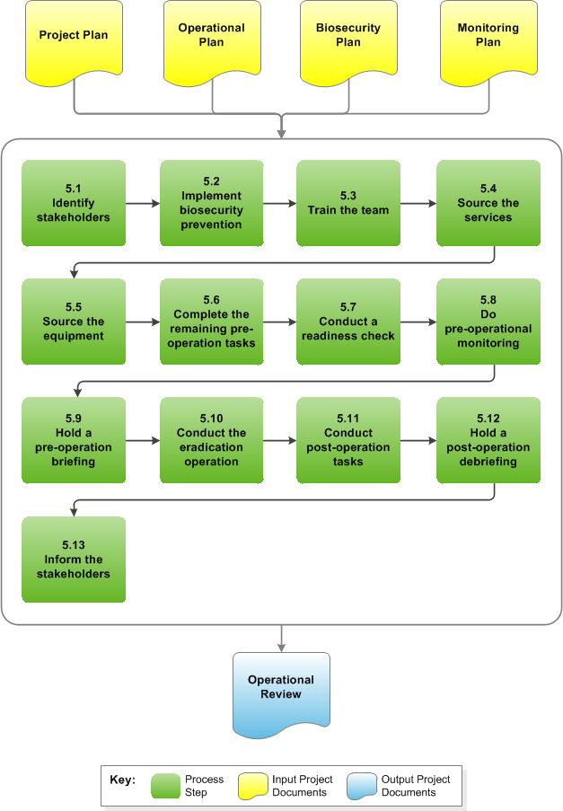
5. Implementation
Description
The first phase (pre-Operation Phase) of this stage completes the preparation for the eradication operation, starts the Biosecurity work and performs the pre-eradication monitoring. In the second phase the eradication operation is undertaken.
Before You Begin
You will need:
- The Feasibility Study Report
- The Project Plan
- The Operational Plan
- The Monitoring and Evaluation Plan
- The Biosecurity Plan
- To have read The Resource Kit - Implementation Stage Overview
